暑假一轉眼就過半了,一年一度的開學季即將到來,家長們當中最焦慮的要數小學新生的家長了,大家迫切需要了解孩子分在哪個學區、怎樣準備入學資料等等。 別急,小編根據教育局相關文件精神,為大家準備了這份最全的小學新生入學須知?!?/p>
入學年齡
永州寧遠縣小學新生入學年齡為6周歲,即2010年8月31日(公歷)前出生的適齡兒童方可憑父母、本人戶口簿、出生證、預防接種證及其它證件到所屬劃片區域的學校辦理入學手續(各校要利用掃描二維碼的方式對戶口本的真偽進行辨別)。全縣智殘、視殘、聾啞適齡兒童少年原則上到特殊教育學校辦理入學手續?!?/p>
各學校要嚴格執行招生政策,一律不得招收6周歲以下的兒童入學,否則,實行嚴格追責。同時,教育局對各校招收的6周歲以下的兒童一律不予注冊學籍?!?/p>
入學條件
1、凡在蓮花小學、實驗小學、一小、二小、三小、五小、德源小學(特殊教育學校)、印山小學就讀的,分以下5個類別,憑相關的證明材料辦理入學手續:
(1)戶籍在原舜陵鎮的,須持父母及本人戶口簿原件,到居住地所屬學校審核、報名?!?/p>
(2)父母調動工作進城的,須持組織人事部門調令,到居住地所屬學校審核、報名?!?/p>
(3)已在縣城購房的,須持房產證原件或國土使用證、規劃建設許可證(兩件齊全);按揭購房的,須持商業銀行交款憑據及三個月以上(含三個月)的水電費發票,到居住地所屬學校審核、報名?!?/p>
(4)進城經商人員子女,須持營業執照(領證半年以上)、稅務登記證(有半年以上交稅記錄、無交稅記錄的須出具稅務機關的免稅證明),經到居住地所屬學校審核、報名,再持營業執照、租房合同等到社區簽章備案?!?/p>
(5)長期進城務工人員子女,須持用工單位證明、租房合同及用工單位養老保險發票(一年以上),經現居住地所屬學校審核、報名后,再到社區簽章備案。若區域內學位不夠,優先保障1、2、3類生源就近入學,4-5類生源可調劑安排入學?!?/p>
2、臨時務工人員、城區租房戶等人員子女到城區小學就讀的,帶臨時務工證明、城區租房合同,先到居住地所屬學校審核、報名,再到所屬社區簽章備案。然后學校根據監護人務工時間長短、城內租房實情等,在同等條件下,根據學生到校報名時間先后順序及學校學位余缺情況,有計劃地安排這部分新生在本?;蚍中>妥x。
居住地屬蓮花社區和舜峰社區的,在蓮花小學本部學位超員時,安排到蓮花小學分校(官橋完?。┚妥x;居住地屬印山社區、舜源社區、泠江社區、舂陵社區、文星社區、東溪社區、舜德社區、寶塔社區、逍遙巖社區、重華社區的,在實驗小學、印山小學、二小、一小、三小、五小、德源小學等學校學位超員時,安排到實驗小學分校(雙板橋完?。┚妥x?!?/p>
3、今年秋季農村小學二年級至六年級符合條件進城插班就讀的,到居住地所屬學校報名?!?/p>
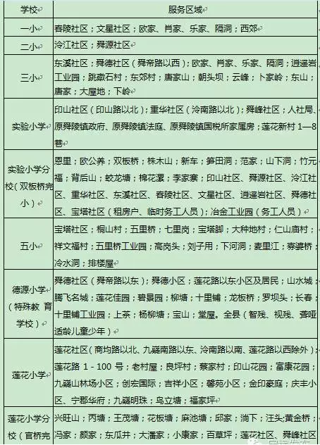
學區劃分


入學程序
各學校按以下程序安排一年級適齡兒童入學:
1、政策宣傳(8月20日-8月24日)。在調查摸底的基礎上,各學校根據城區適齡兒童入學的有關規定,做好招生的各項宣傳、準備工作?!?/p>
2、組織報名(8月25日-27日)。分兩段進行,第一階段(8月25日-26日),各校對招生區域內的原始居民及符合條件的購房戶、因工作調動人員子女予組織報名。第二階段(8月27日),各校對進城經商人員、長期進城務工人員、租房戶、臨時務工人員子女進行報名?!?/p>
3、抽查審核(8月28日)。由縣教育局對城區各小學符合條件入學的一年級新生進行集中抽查,紀監部門進行監督?!?/p>
4、張榜公示(8月29日)。各校一年級新生名單須在學校醒目處張榜公示,接受社會監督。在公示期間,凡群眾舉報在招生過程中有弄虛作假行為,經調查屬實的,一律取消在本校的入學資格,并追究相關責任人的責任。
5、報到入學(8月30日-31日)。新生在公示結束后,由錄取學校對一年級新生進行平行編班,所有新生須按規定的時間報到入學?!?/p>
資格審查表


學籍管理
一年級新生入學或其他年級學生插班入學后,由接收學校根據《湖南省中小學生學籍管理的辦法》的規定,統一到縣教育局基教股辦理學籍注冊手續,所有注冊登記手續全部在網上進行。學校違規招收的學生,縣教育局一律不予注冊,由此造成的后果由學校承擔?!?/p>
責任追究
1、各城區小學要嚴格按照招生政策公平、公正招生,凡有弄虛作假、有償招生、權錢交易的,一經查實,一律按相關紀律及相關法律從嚴追責?!?/p>
2、各城區小學招生工作實行校長責任制,凡不嚴格執行教育局招生計劃和招生政策的,造成不良影響的學校校長要予以免職,并對相關責任人一并追責?!?/p>
監督電話
歡迎學生家長、社會各界舉報學校招生工作中的違規行為。舉報電話:18874646159?。ń逃只坦桑?3789214542(教育局紀監室)(寧遠發布微信)
首頁
市政府
政務要聞
政務公開
辦事服務
政民互動
政府數據
幸福永州
湘公網安備 43110302000125號


